• 您是本网站第位访问者
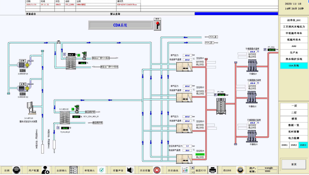
芯片行业酸碱排风,DCC,CDA,MAU系统
2025-11-28

一、项目概述

硅集成电路芯片厂房在生产过程中使用酸、碱、溶剂等化学品和特种气体,一些气体和化学品属于易燃、易爆、有毒、有害物质,因此,必须设置工艺排风系统,排出这些有害物,保证洁净室内的设备、环境、人员安全。工艺排风根据排风性质一般可分为酸排风、碱排风、溶剂排风、热排风,以便按照排风性质分别设置排风系统,进行分类处理。

当工艺排风中有害物含量超出国家排放标准时,应采取相应处理措施达标后,才能排放至室外。当工艺排风中含有剧毒、易燃、易爆等危险物质时,应设置备用排风机和处理设备,并配置应急电源,以维持排风系统连续可靠运行,消除中毒、爆炸、火灾危险,保证洁净室内设备、环境、人员安全。

本项目采用西门子400H, 1500R系统,INTOUCH 2024 上位机系统。实现芯片厂房的暖通MAU, DCC,CDA,酸碱排风,制冷机房等工厂能源控制系统。